8月 11日,由上海市人民政府主办,上海国际舞蹈中心发展基金会、上海市舞蹈家协会、上海大剧院艺术中心共同承办的第五届上海国际芭蕾舞比赛在上海大剧院圆满落幕。来自世界各地的芭蕾未来之星们经过 6天的紧张角逐,最终冠亚季军尘埃落定。其中,舞校学生许靖昆、于航不负众望分获少年组的男女金奖,与于航搭档双人舞的人气选手白鼎恺以及刚毕业于舞校的廖方翘获得少年组男女铜奖。

(图为少年组金奖许靖昆、于航接受评委会奖杯奖状)
上海国际芭蕾舞比赛创办于 1995年,是全国创办最早的专业性、国际性芭蕾舞比赛。时隔九年,第五届上海国际芭蕾舞比赛重燃战火,势必吸引众多芭蕾高手来沪比拼。为此,舞校上下高度重视此次比赛,一直以来将此作为 2016年重大赛事进行主抓。不论从校领导还是党政办,不论是教务科、学生科还是实训、后勤……各部门均在此次比赛上的投入了十分的努力和大力的支持。在全校各级各层面的积极配合下,整个芭蕾舞科齐心协力、精心准备,从比赛音乐到服装制作等各个细节都严格把关、一丝不苟。战术层面上,芭科也提早数月就定下“ 以老带新” 的清晰策略,从中高年级中选拔出 11名学生作为选手参赛:参赛选手中不但包括已在国际比赛中斩获多项大奖的于航、许靖昆等学生,也不乏中年级的选手,最小的才 15岁。

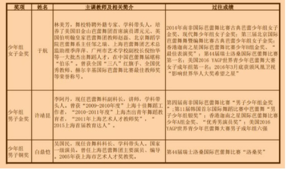
(图为三位舞校获奖学生获奖情况及指导老师简介)

(图为舞校参赛选手合影:于航、白鼎恺、许靖昆、李宗泽、冯子纯、 谭湘慧子、吴昱汐、杨哲妍、郭文槿、荀金梁、冈安春佳)
名单确立后,芭科上下制定了详尽的集训计划,并且即刻全身心地投入备赛。根据集训计划,选手们每三天审查一次。每次审查,陈家年副校长都亲临现场进行点评,大家中午一边吃着盒饭,一边进行讨论,针对发现的问题,千方百计改进提高。自集训开启,林美芳、李阿丹、吴国民等 8位指导老师相互支持、相互配合,历经数月集训,冒高温、战酷暑,11名选手全部进入复赛。而后,经过复赛和半决赛近一周的激烈角逐,在 16名选手组成的决赛名单中,9名为舞校选手——上海市舞蹈学校的优秀教学实力由此可见一斑!参赛选手中的几位新人虽最终未获奖,其实力和潜能也业已得到评委会的认可和赞赏。
此次大赛舞校参赛学生的年龄为 1517岁,在少年组中年龄不占优势。根据比赛章程,所有选手要表演 4段古典变奏和 2段现代舞,这对于我校参赛选手来说是有难度的。面对困难,芭科老师们迎刃而上,群策群力: 大家集思广益,一方面与音舞科现代舞老师积极沟通,寻求创作支持;另一方面,根据每位选手的特点,老师们在古典剧目的选择上尽善尽美,现代舞老师还为选手们量身定制参赛剧目。特别是钟璐老师,短时间内承担了很多的编排工作,假期里也不辞劳苦一直陪伴着选手打磨提高。正是教师倾心、学生倾力的良好格局,进一步确保了舞校在第五届上海国际芭蕾舞比赛中一马当先,也充分展现了舞校芭蕾舞科在人才培养中接轨国际的一流水平。
可喜的是,这届家门口的国际大赛一再实现了“昨日我以舞校为荣,今日舞校以我为荣”的良好愿望:成年组金奖戚冰雪、袁岸璞;银奖龚黎伟、铜奖孟繁宇、鼓励奖获得者涂瀚彬均为舞校的毕业生。这些上海芭蕾舞团等单位选派的成年组优秀选手在就读于舞校或上戏舞蹈学院期间,均多次参加学校为其创造的国内外重大比赛机会。无论是过硬的基本功、出色的表演技巧,还是过往的历练和获奖经验都为他们此次夺得大奖奠定了非常坚实的基础。

(图为获得成年组金奖的戚冰雪、袁岸璞)
舞校素有“ 舞蹈家的摇篮” 的美誉,长期以来凭借一流的师资队伍和教学水平以及锐意进取、追求卓越的办学理念,培养了一批批高素质的舞蹈尖子,为上海艺术院团源源不断地输送优秀舞蹈人才,为上海乃至全国舞蹈艺术的长足进步做出了持续不断的积极贡献。在本届上海国际芭蕾舞比赛期间,舞校还立足大赛优质资源,成功举办了芭蕾大师进校园、芭蕾夏令营两大系列活动,努力发掘培养富有潜质的舞蹈人才,为芭蕾舞学习者搭建学习交流、拓展视野、能力提升的专业平台,探索芭蕾舞发展创新机制,为芭蕾舞的发展注入新活力。
上海国际芭蕾舞比赛今后将每两年举办一次。从下一届开始,该赛事将永久性地入驻即将建成的上海国际舞蹈中心。相信越来越多的舞校学子将通过这一平台脱颖而出、走向更广阔的世界舞台!
再次祝贺获奖的舞校学子,也向各位辛勤辅导学生备赛的老师道一声,您辛苦了!部分参赛选手和老师即日又将踏上“ 桃李杯” 的征程,敬祝各位一路顺风,满载而归!
(文:李瑛 李阿丹老师对本文亦有贡献 图:赵冯涛、沈健中 编辑:榕树)
